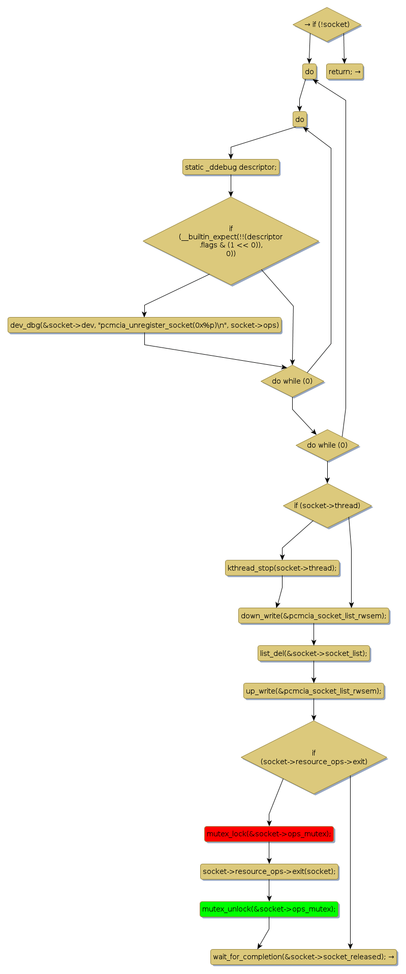
Instance Verification Kit (IVK)
mutex lock @ [5820+31+/linux-3.19-rc1/drivers/pcmcia/cs.c]
Instance Signature: ops_mutex
|
The Matching Pair Graph:
|
|
Function Name
|
Control Flow Graph (CFG)
|
Events Flow Graph (EFG)
|
Source Correspondence
|
|
pcmcia_unregister_socket
|
|
|
[5384+24+/linux-3.19-rc1/drivers/pcmcia/cs.c]
|